进一步规范房屋租赁市场行为!西安住建联合市场监管局最新发布
陕西都市快报 2023-05-07 19:27

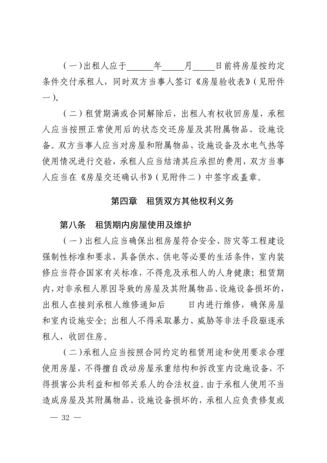
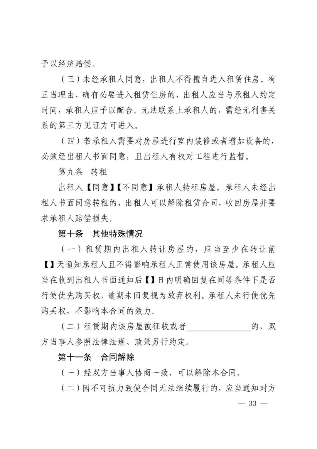
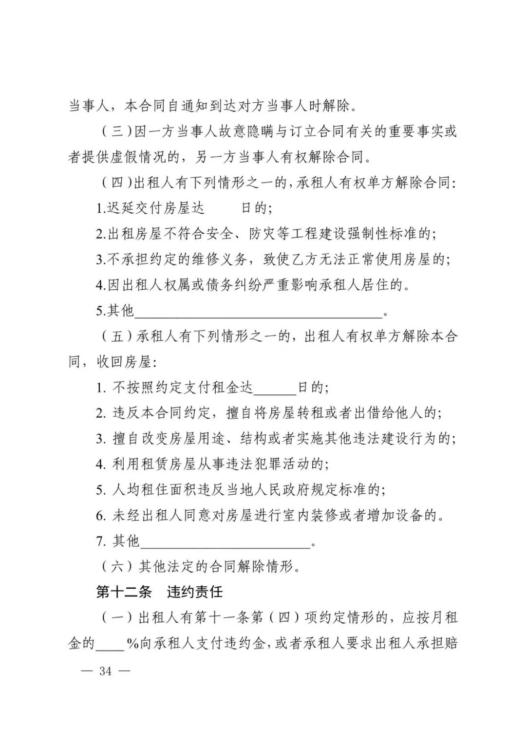
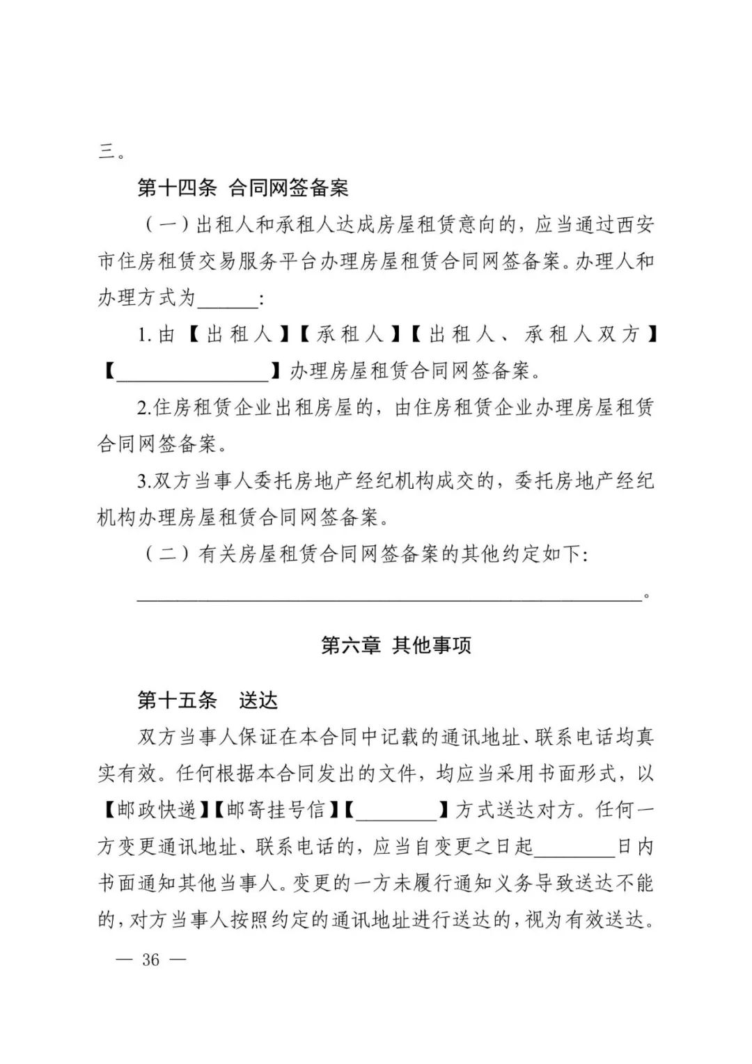
近日,西安市住房和城乡建设局、西安市市场监督管理局联合印发了《西安市住房租赁合同(示范文本)》进一步规范房屋租赁市场行为。
广大出租住房、租赁住房群众,各住房租赁企业、房地产经纪机构:
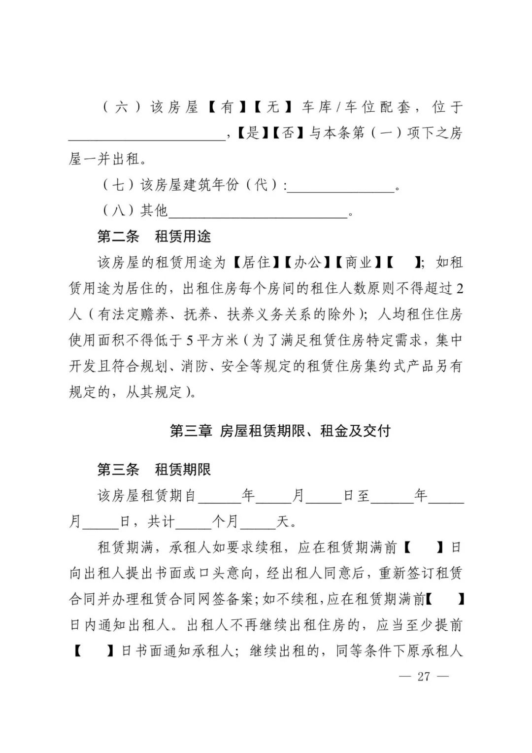
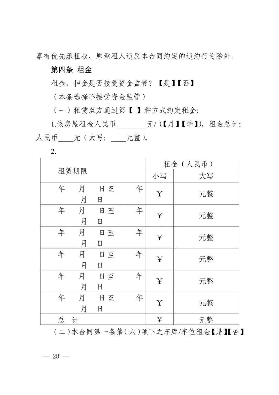
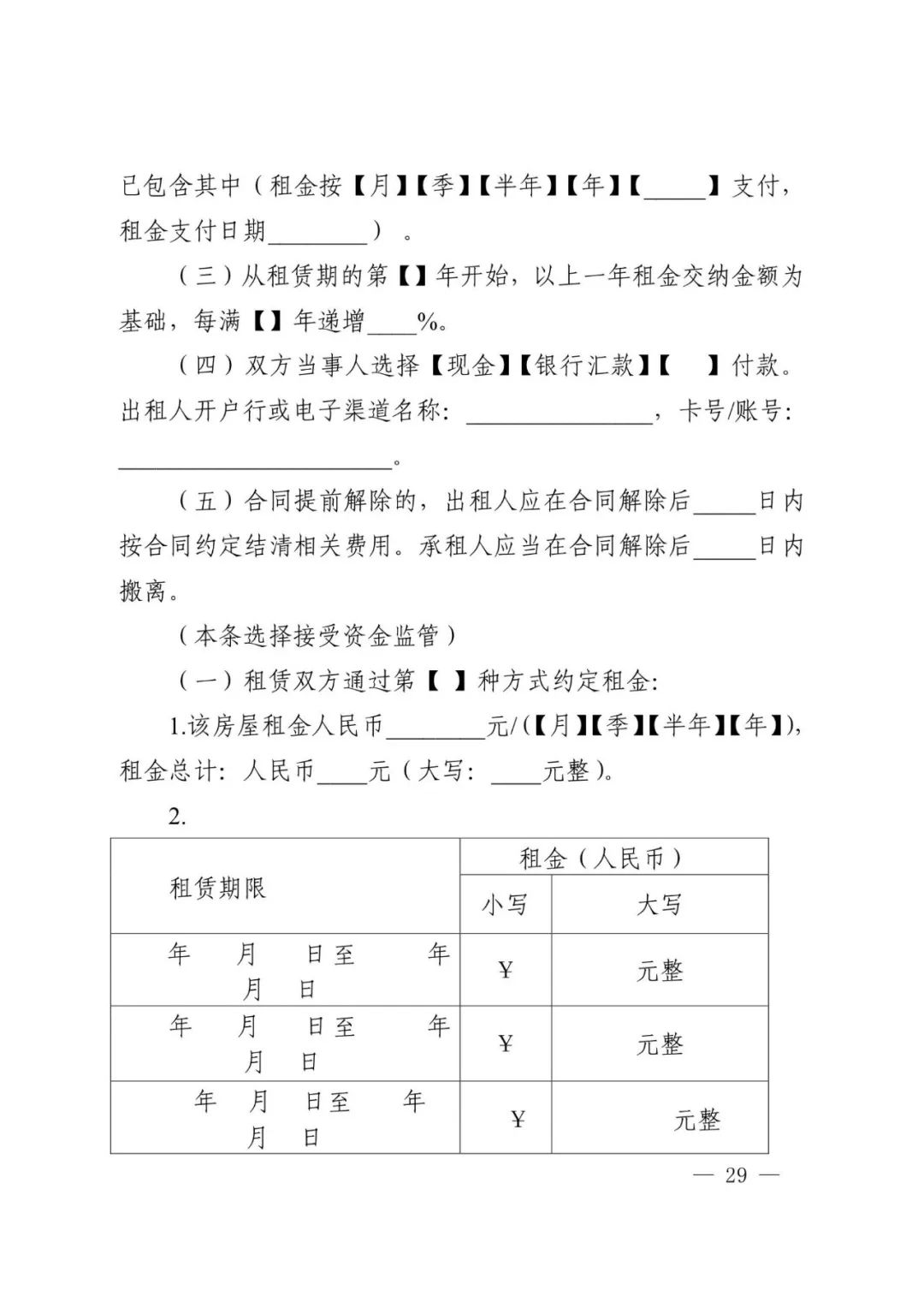
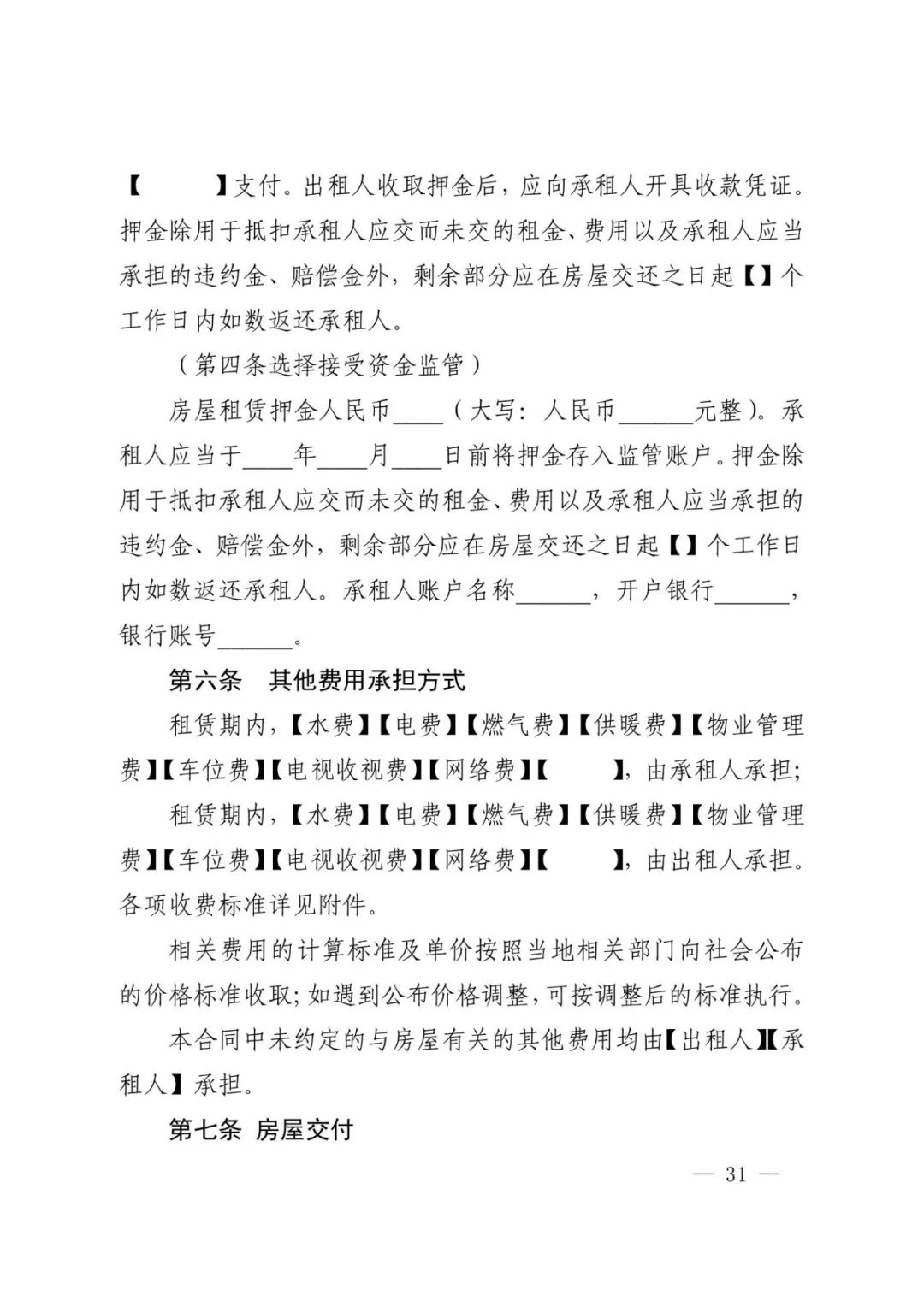
为规范我市住房租赁市场交易行为,保障租赁双方合法权益,引导租赁双方公正签约履约,按照住房和城乡建设部、市场监管总局等六部委《关于整顿规范住房租赁市场秩序的意见》(建房规〔2019〕10号)的要求,现将《西安市住房租赁合同(示范文本)》印发给你们,请参考使用。
附件:
(点击文件标题可直接下载)
西安市住房和城乡建设局
西安市市场监督管理局
2023年5月5日









































编辑:焦媛媛




热门评论
打开“起点新闻”查看更多热评