陕西这所211高校新校区选址加速落地!
西北大学 2024-12-24 15:21

西北大学现有太白校区
桃园校区和长安校区

10月29日,西北大学发布《西北大学新校区可行性研究报告编制项目采购成交公告》,正式公布由同济大学建筑设计研究院(集团)有限公司中标。

11月8日,西北大学发布采购意向,计划在12月进行《西北大学校区总体规划》的采购,进行西北大学校区总体规划的编制,完成校区城市设计和修建性详细规划设计。

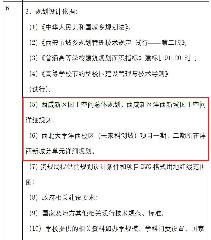
12月17日,西北大学发布了《西北大学校区总体规划服务采购项目竞争性磋商公告》,给出的采购需求除了对现有校区各功能分区的要求以外,在规划设计依据中:


第五条表明:将依据“西咸新区国土空间总体规划、西咸新区沣西新城国土空间详细规划”;
第六条更加明确:西北大学沣西校区(未来科创城)项目一期、二期所在沣西新城分单元详细规划。

这也就意味着
西北大学新校区已择址沣西新城

编辑:奥妮莎



热门评论
打开“起点新闻”查看更多热评