西安高考考点周边,这些地方可停车→
西安交警 2025-06-06 12:52

2025年高考即将到来
为避免送考车辆遇到停车难问题
这份
西安市高考考点周边
停车资源统计表
请收好
↓↓↓
交警新城大队辖区
高考考点周边停车资源统计表

交警碑林大队辖区
高考考点周边停车资源统计表

交警莲湖大队辖区
高考考点周边停车资源统计表

交警雁塔大队辖区
高考考点周边停车资源统计表

交警灞桥大队辖区
高考考点周边停车资源统计表

交警未央大队辖区
高考考点周边停车资源统计表

交警曲江航天大队辖区
高考考点周边停车资源统计表

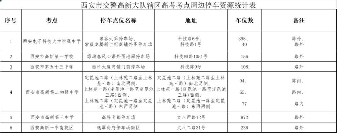
交警高新大队辖区
高考考点周边停车资源统计表

交警经开大队辖区
高考考点周边停车资源统计表

交警长安大队辖区
高考考点周边停车资源统计表

交警浐灞国际港大队
(港务片区)辖区
高考考点周边停车资源统计表

蓝田交警大队辖区
高考考点周边停车资源统计表

周至交警大队辖区
高考考点周边停车资源统计表


编辑:沈晓芳



热门评论
打开“起点新闻”查看更多热评