亚朵集团再次致歉:涉事门店停业整顿,布草全部换新
@亚朵ATOUR 北京晚报 2025-06-09 09:14

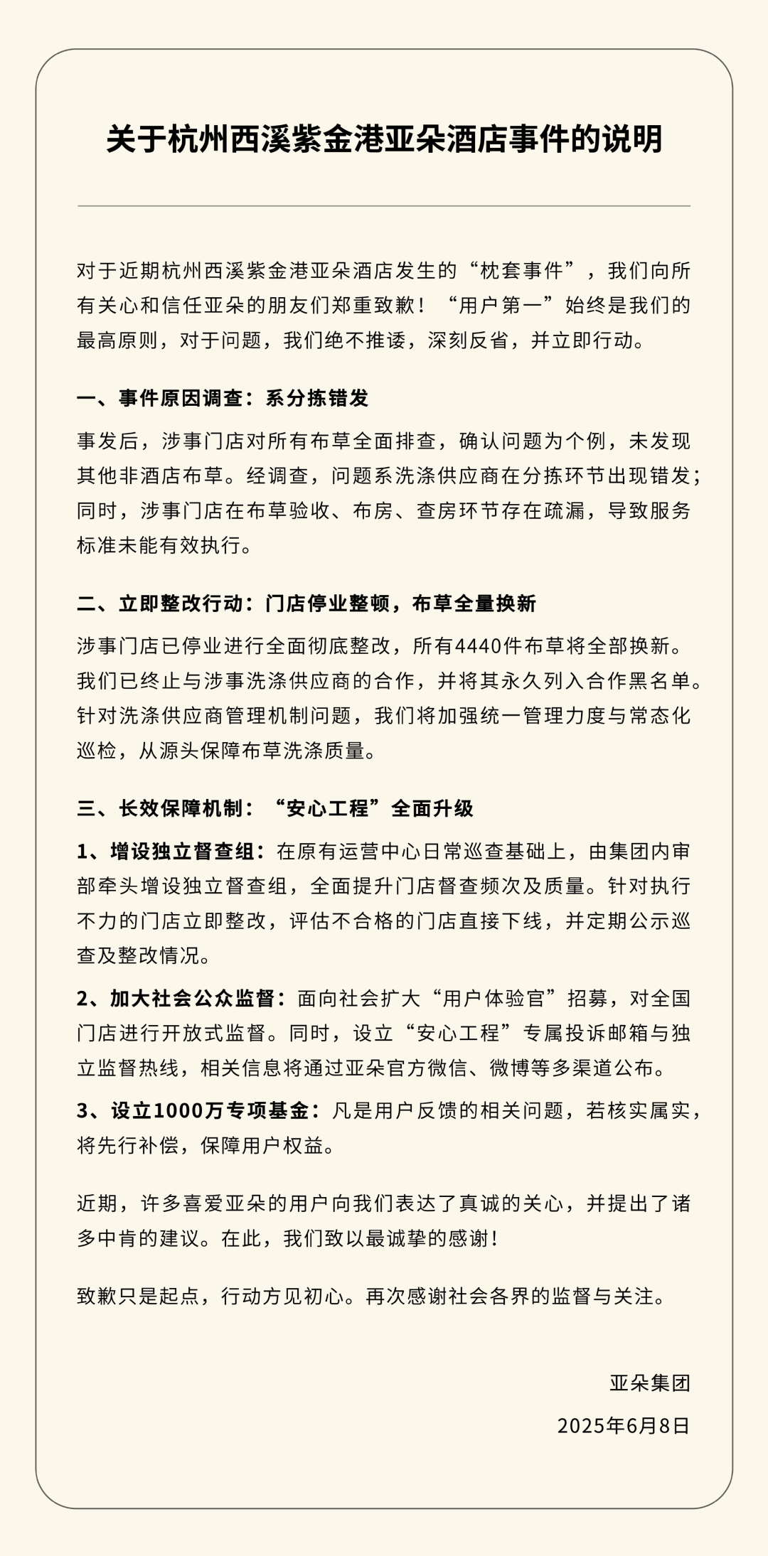
6月8日,上海亚朵商业管理(集团)有限公司官方账号 @亚朵ATOUR 发布关于杭州西溪紫金港亚朵酒店事件的说明。

此前报道:
6月3日,一位网友发帖称自己在入住浙江杭州一家亚朵酒店时,发现枕套上印有当地一家医院的标识,系“医院枕套”,此事引发热议。
据发帖网友描述,自己6月2日入住后,发现枕套上印有“杭州御湘湖未来医院”的标志,该网友称:“和亚朵自身‘亚朵生活’的标志明显不一样。一开始以为是和别的酒店混用了,结果仔细一看竟是医院的。”

6月3日晚,杭州西溪紫金港亚朵酒店发布致歉声明称,对于客人反馈的枕套标签问题,酒店向客人和所有关心亚朵的朋友们诚挚道歉!经严格核查,确认问题根源是酒店自采的洗涤供应商出现严重工作失误,已经中止了与这个洗涤供应商的合作。还对所有房间布草进行了100%全面排查,确认没再发现类似情况。
该酒店称,已向客人郑重致歉,并第一时间提供了洗涤厂资质文件及布草检测凭证,取得了客人的谅解。

编辑:奥妮莎



热门评论
打开“起点新闻”查看更多热评