中国汽研就“理想i8碰撞测试”发布声明:非标准车对车碰撞试验,不涉及其他品牌安全性能评价,保留对恶意解读、误导传播的追诉权
南昌晚报 2025-08-04 09:43

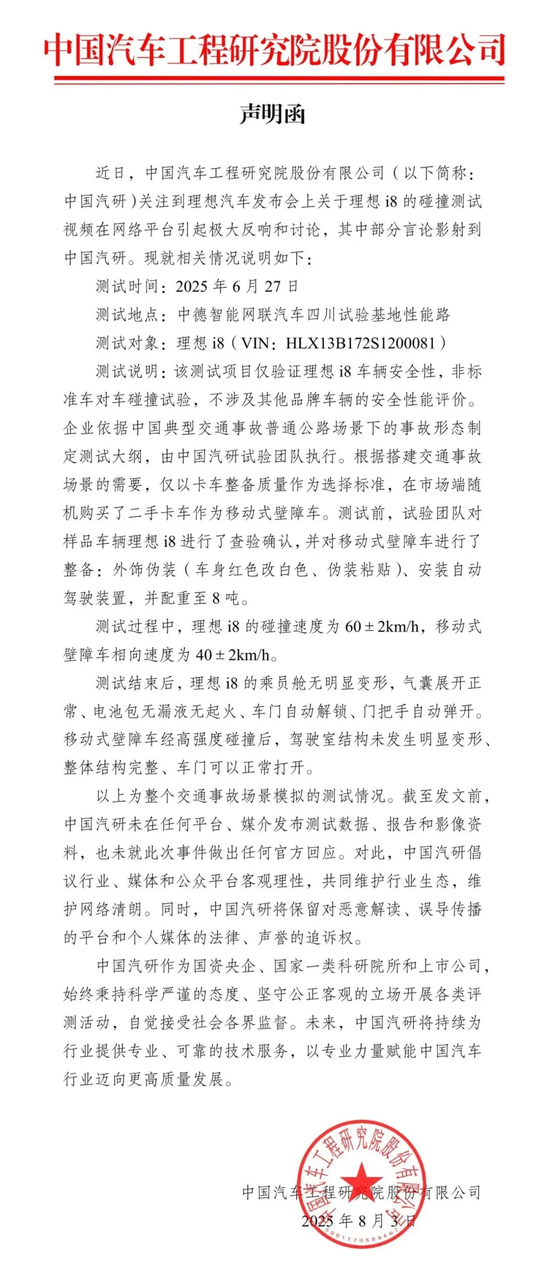
8月3日,理想i8对撞试验的测试方中国汽研发布声明函称,该测试项目仅验证理想i8车辆安全性,非标准车对车碰撞试验,不涉及其他品牌车辆的安全性能评价。企业依据中国典型交通事故普通公路场景下的事故形态制定测试大纲,由中国汽研试验团队执行。根据搭建交通事故场景的需要,仅以卡车整备质量作为选择标准,在市场端随机购买了二手卡车作为移动式壁障车。
中国汽研倡议行业、媒体和公众平台客观理性,共同维护行业生态,维护网络清朗。同时,中国汽研将保留对恶意解读、误导传播的平台和个人媒体的法律、声誉的追诉权。

图源:“中国汽研”微信公众号

编辑:代松珂



热门评论
打开“起点新闻”查看更多热评