春节假期西安户政、出入境、车驾管业务办理请注意!
西安公安 02-14 16:03

2月14日,西安公安发布关于2026年春节假期全市公安窗口开展便民服务的通告,具体内容如下:
为满足广大群众春节期间办事需求,提供优质、暖心的公安政务服务体验,结合实际情况,现将春节期间全市各类公安政务服务窗口开放情况通告如下:
户政业务
一、春节假期窗口业务办理时间
2月15日至2月23日春节期间,我市各区县级大厅将开设新春办证专场。
二、春节假期窗口业务办理范围
身份证、户籍业务(除个别涉及二手房交易、立户等需要派出所调查核实的业务)。
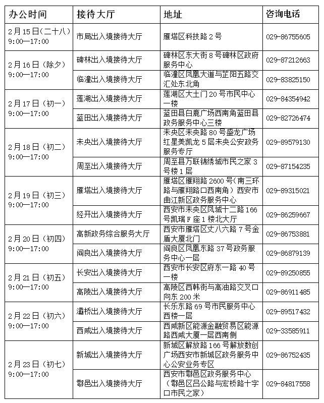
三、春节期间窗口业务办理安排

出入境业务
一、春节假期窗口业务办理时间
2月15日至2月23日春节期间,我市出入境接待大厅将开设新春办证专场,有需要办理出入境业务的市民朋友,可对照办公时间前往相应的大厅办理。
二、春节期间窗口业务办理安排

更多业务查询,请关注“西安出入境”微信公众号
咨询热线:12367
车驾管业务
一、春节假期窗口业务办理时间
2月15日至23日,春节假期期间无休为群众办理车驾管业务,有需要办理车驾管业务的市民朋友,可通过西安交警微信公众号选择日期预约办理。
二、春节假期窗口业务办理范围
(一)解除抵押登记业务;
(二)补办登记证书业务;(注:车辆为抵押状态及法拍车辆当日无法办理)
(三)补换领驾驶证业务;
(四)补换领行驶证业务;
(五)外地驾驶证转入业务;
(六)驾驶证延期申请业务;
(七)申领机动车临时号牌业务;
(八)驾驶证变更联系方式业务;
(九)免检车申领检验标志业务;
(十)机动车补换检验合格标志业务;
(十一)机动车所有人登记地址变更业务;
(十二)机动车所有人联系方式变更业务。
注:夫妻间共同所有人变更业务不在办理范围内,请根据预约须知选择时间和地点进行办理。
三、春节期间窗口业务办理安排
(一)车管所

(二)无人车管所
1.办理日期:2月15日至2月23日。
2.业务办理范围:驾驶人体检、驾驶证补换证业务(西安本地C1、C2、C3、C4、C6、D、E、F证件)。
3.办理地址:
北区分所:西安市未央区锦城三路;
长安分所:西安市长安区杜曲新村樊川路甲子2号;
东区分所:西安市灞桥区东城大道法斯特物流中心。
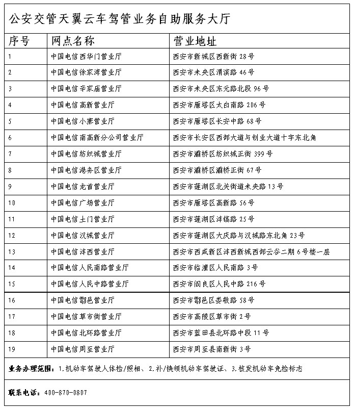
(三)公安交管天翼云车驾管业务自助服务大厅
春节假期,19处公安交管天翼云车驾管业务自助服务大厅,继续为广大驾驶员提供一站式业务自助办理服务,办理业务时间与电信营业厅工作时间同步,具体业务办理安排如下:

四、业务办理提示
(一)机动车和电动自行车登记业务
需办理机动车和电动自行车登记业务的用户,请关注西安交警微信公众号提前预约办理。
(二)驾驶人考试业务
春节假期,安排加考机动车驾驶人考试1740人次考试计划,其中科目二(场地驾驶技能)考试 580人次,科目三(道路驾驶技能)考试1160人次。广大考生可通过 “交管12123” 手机APP进行预约考试。
(三)互联网业务办理渠道
春节假期,互联网业务办理中心正常办理机动车及驾驶证补换领牌证等车驾管业务,市民朋友们可通过“交管12123” APP手机客户端或全国交通安全综合服务管理平台(sn.122.gov.cn)在线办理,相关牌证将寄递送达。

编辑:沈晓芳



热门评论
打开“起点新闻”查看更多热评